首页
体验
展会
资讯
贴牌
动态
会员登录
联系我们
商城
帮助
会员注册
在线商城
澳妆首页
商品分类
申请体验
展览活动
资料库
专业课程
我要开店
会员专区
最新资讯
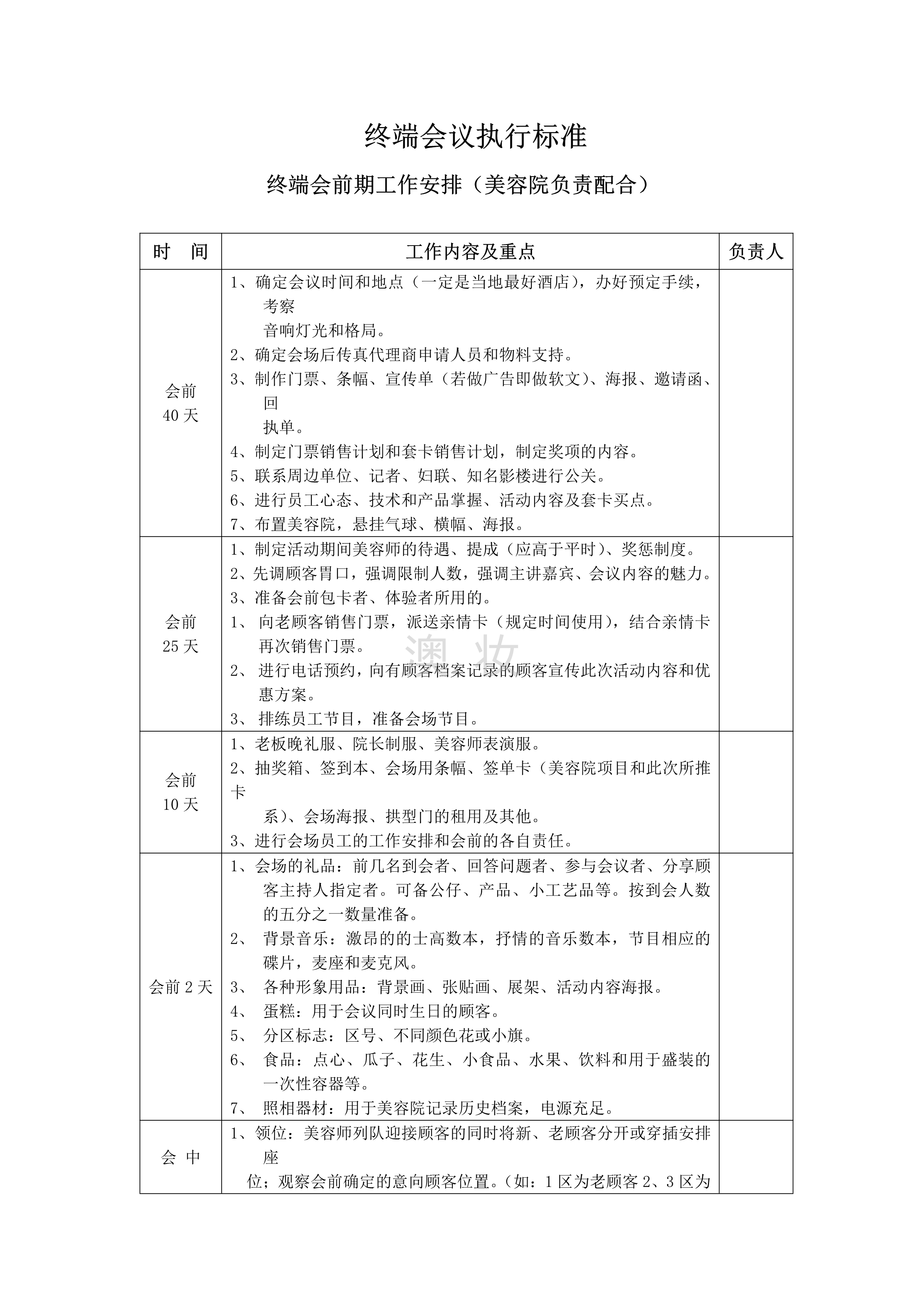
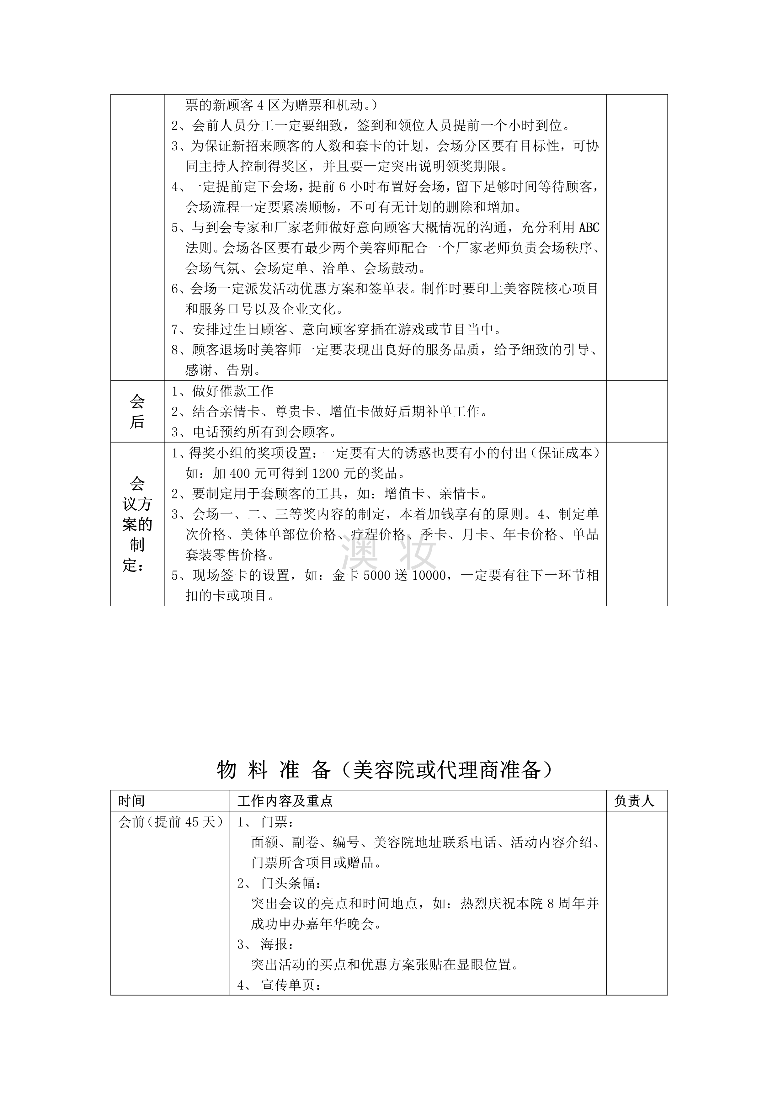
内容详情
附件: 15468442487241566.doc
请尝试登录后访问~
澳妆:第62届广州美博会,携多品牌全新配方强势亮相!
中国(广州)国际美博会澳妆欢迎您展会钜惠活动预告澳妆就是国际品质中国(广州)国际美博会中国(广州)国际美博会名品荟萃、精英云集,是业内人士实现一站式采购计划的理想平台。此外,展会期间举行系列兼具学术性及商业性的精彩活动及高端论坛,涵盖微商、零售、面膜、大医美、纹绣、养发、美甲等多
澳妆:2023上半年展会时间表
一、第60届中国(广州)国际美博会中国(广州)国际美博会名品荟萃、精英云集,是业内人士实现一站式采购计划的理想平台。此外,展会期间举行系列兼具学术性及商业性的精彩活动及高端论坛,涵盖微商、零售、面膜、大医美、纹绣、养发、美甲等多个主题,特邀专家学者、行业精英,和与会业内人士共同分
澳妆:2020年展会时间表
2020年澳妆参展时间表及澳妆展位号
2019年展会时间表
2019年澳妆参展时间表及澳妆展位号
面部刮痧手法培训视频
泥灸+身体按摩操作手法培训视频
美容24式按摩手法示范培训视频
腹部暖宫精油按摩手法培训视频
在线留言
一
ANPC澳妆网为您提供了全套化妆品定制体验,包括进口精油、基础油、按摩油进口膏霜、化妆品原料、包装材料,及制造化妆品的基本测量、实验设备,您可以留言获得新伙伴体验套餐。
全国服务热线
0755-2899 3023
澳妆:美容院专业胸部保养按摩手法视频,赶紧收藏
都说胸部是女人的第二张脸,其实,胸部保养比脸部保养更加重要。胸部的淋巴是最多的,所以很容易毒素堆积,...
澳妆:金牌美容师独家面部刮痧手法,2分钟视频就学会
刮痧疗法是我国传统的一种中医养生方法,简便易行,见效快无副作用,常见的刮痧部位有背部、颈部。在美容院...
澳妆:探访澳洲茶树种植园
全球精油探秘之—有机茶树精油。 深入腹地,探访澳洲茶树种植园。 A Visit To Tea T...
澳妆:淋巴排毒,淋巴系统专业知识科普
经常在美容院进行淋巴排毒,但是您真的了解什么是淋巴排毒吗?小编今日给您科普一下什么是淋巴?帮助您更加...
所有评论